隐瞒病史入伍,夏某某被退兵、处罚
发布时间:2025-12-17 人气: 来源:
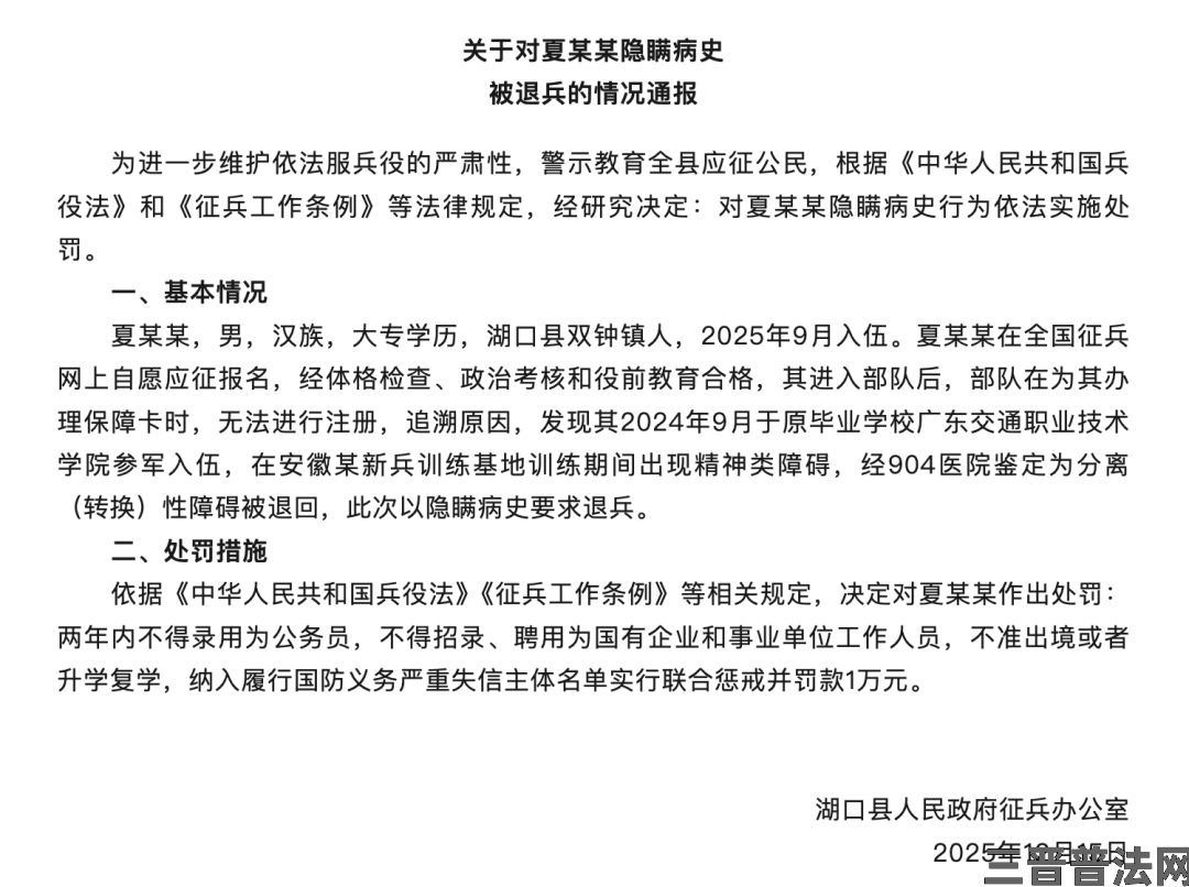
隐瞒病史入伍,夏某某被退兵、处罚

15日,江西省九江市湖口县人民政府征兵办公室发布关于对夏某某隐瞒病史被退兵的情况通报:2025年9月,夏某某在全国征兵网上自愿应征报名入伍。其进入部队后,部队在为其办理保障卡时,无法进行注册。追溯原因,发现其2024年9月于毕业学校参军入伍,在安徽某新兵训练基地训练期间出现精神类障碍,经医院鉴定为分离(转换)性障碍被退回,此次以隐瞒病史要求退兵。依据相关规定,决定对夏某某作出处罚:两年内不得录用为公务员,不得招录、聘用为国有企业和事业单位工作人员,不准出境或者升学复学,纳入履行国防义务严重失信主体名单实行联合惩戒并罚款1万元。(人民日报)

来源:中国普法
责编/张勇

